海南省高等教育自学考试报考须知-2024版
海南省高等教育自学考试(以下简称自学考试),应考者根据全国高等教育自学考试指导委员会、海南省考试局公布的开考专业、课程和考试计划报名参加考试,严格遵守考试纪律。自学考试的课程分为理论课程考试(又称笔试)和实践性环节考核两种。
一 、报考条件
中华人民共和国公民,不受性别、年龄、民族、种族和已受教育程度的限制,均可按我省规定的时间自愿报名参加自学考试,有特殊要求的专业除外。被给予暂停参加自学考试处理且在停考期内的考生,不得报考。
二、报考时间
(一)理论课程考试报考时间
自学考试理论课程考试报考时间一年2次,一般安排在每年的1月和7月,具体时间详见海南省考试局官网当次的报考公告。
(二)实践性环节和毕业论文的报考和考核时间
考试课程如有实践性环节考核的,须在参加理论课程考试后报考。考生的毕业论文(设计)应在所学专业全部课程考试合格后方可申报。实践性环节和毕业论文(设计)的报考和考核时间由各主考学校安排,考生须自行联系主考学校确认报考和考核时间。可咨询各主考学校的继续教育学院或成教学院。
三 、理论课程考试报考程序
(一)报考方式及流程。我省实行网上报考、网上缴费的方式。考生通过登录海南省考试局网站上的“自学考试报名系统”进行网上报名、网上缴费。考生登录系统后,按报考流程的指引,选择报考地点、选择考生类型、填写考生信息、选择报考专业及考试课程,认真核对本人所填写的基本信息,确认无误后,通过网上缴纳考试费用。网上报考时间截止后,系统自动关闭,考生的信息不能自行更改。
(二)认真填报报考信息。新生(首次注册的考生)应持有效居民身份证报考,必须如实填写本人常住地址、工作单位、联系电话等个人基本信息。网上报名成功后,系统会自动生成准考证号,并弹出考生本人的《海南省高等教育自学考试网上报名登记表》供考生核对,考生须认真核对无误后打印《海南省高等教育自学考试网上报名登记表》自行存档。
(三)上传规范的电子相片。新生报考成功后,需在系统中上传本人的电子相片,同时上传本人的身份证件图片和进行人脸识别即可。新生上传的电子相片需是本人近一年内的电子相片信息,身份证件图片必须清晰且真实有效,如因弄虚作假等原因造成无法正常参加考试或是办理毕业证等情况,后果自负。电子相片标准与毕业证书电子注册图像要求相同。
电子信息上传过程中如出现人脸识别未能通过审核的情况,考生可重新上传符合规范要求的本人电子相片和本人身份证件图片,并再次进行人脸识别。多次尝试仍无法通过人脸识别的考生,应在报名截止时间前持本人有效身份证和本人签名确认的《海南省高等教育自学考试网上报名登记表》到报名点进行现场确认。
(四)审慎留存个人信息。考生网上报名成功后,必须记存本人的准考证号、网上支付的订单号和报考密码,方可退出报名系统。
(五)查询相关信息。考生可凭准考证号和报考密码登录海南省考试局主页上的自学考试门户网站,查询本人的报名、网上支付结果、应试通知单、考试成绩等有关信息。
(六)报考成功后,考生因个人原因,不能参加考试的,视为自动放弃考试资格,所支付的考试费不予退还。
考试前5天考生可登录海南省考试局网站打印《海南省XXXX年X半年自考准考证和考试通知单》。考试时,考生凭本人有效居民身份证和《海南省XXXX年X半年高等教育自学考试准考证和考试通知单》进入考场参加考试。
四、收费标准
(一)根据海南省物价局、海南省财政厅、海南省教育厅《关于调整普通高考等部分考试收费标准的通知》(琼价费管〔2013〕775号)文件精神,自学考试收费标准为每人每科50元。
(二)根据《海南省考试局关于普通高考等部分考试费减免实施办法》的有关规定,符合下列条件之一的考生,报考当次考试可申请减免考试费:
1.未消除风险防止返贫监测对象家庭考生、相对稳定脱贫户家庭考生;
2.特困人员、城乡低保对象、城乡低保边缘家庭考生;
3.孤儿、孤残、事实无人抚养儿童;
4.烈士子女或优抚家庭子女;
5.经县级及以上人民政府职能部门认定的家庭经济困难的少数民族考生;
6.经县级及以上总工会认定的困难职工家庭子女;
7.经县级及以上民政部门、残疾人联合会认定的家庭经济困难的残疾考生。
符合上述减免考试费的考生,在报考系统中填报相关信息后,不需要进行“网上支付费用”,应在报考截止时间前向报名点提交合法有效的证明等佐证材料原件及复印件,同时提交《海南省高等教育自学考试减免考试费申请表》(见当次报考公告附件),逾期不予受理。考生本人须对减免考试费申请的真实性负责,凡以弄虚作假等手段获取减免考试费的考生,将按相关规定处理。
五、考试方法
高等教育自学考试按专业开考,考生根据所报考专业计划,按照我省公布的考试计划参加相应课程的考试。
高等教育自学考试的理论课程考试(笔试)和实践性环节考核,均为合格考试。考生必须在理论课程考试后方可报考相应课程实践性环节考核。理论课程考试和实践性环节考核成绩均采用百分制计分,以60分为及格。考试成绩不合格可以参加该课程的下一次报考。
六、理论课程考试时间
全国高等教育自学考试理论课程考试时间为每年的4月份和10月份,具体日期见当次考试时间安排和报名公告。
七、理论课程考试地点
海南省高等教育自学考试的考点分别设在海口和三亚两个考区。海口考区包括在海口、文昌、琼海、万宁、屯昌、定安、澄迈、临高、儋州、白沙县、昌江等市县报考的考生,三亚考区包括在三亚、五指山、保亭、琼中、陵水、乐东、东方等市县报考的考生。具体考试地点以考试通知单上的地点为准。
八、转考
考生因工作需要或变动居住地等原因需要更换报考地点,可按如下规定办理转考手续:
(一)省内变动转考报考的,不须办理转考手续。考生在报考时,可以根据本人的需要选择新的报名点报考 。
(二)跨省转考,根据《海南省高等教育自学考试考籍管理实施细则》(琼考〔2023〕1号)和《高等教育自学考试省际转考工作管理办法(试行)》有关规定,实行全国统一电子转考。转考考生的考籍电子档案统一通过教育部教育考试院转考平台进行转发和接收,不再以机要形式递送,也不接受外省转入的纸质考籍档案。
1.转出受理
教育部教育考试院转考平台寄发考籍电子档案的时间为每年的3月1日—10日和9月1日—10日(法定节假日除外),考生本人必须在上述时间段内到省考试局自考办申请办理转出。其他时间不予受理。考生在申请转出时须遵循以下转出要求:
(1)考生须本人持有效居民身份证、我省准考证、转入省准考证到省考试局自考办申请办理,并对转出的电子档案进行现场确认和签字。同一考生一次只能转出到一个省份。考生提供的转入省准考证号对应的姓名、身份证号等信息必须与我省信息一致,否则不予办理转出手续。
(2)考生因违反有关考试管理规定被停考或延迟毕业期间,不得转出。已经取得某专业全部课程合格成绩的考生,只能在我省办理毕业手续,不得转出。免考课程和毕业论文成绩不得转出。理论课程考试未合格的,其对应的实践环节考核合格成绩不得转出。
(3)考生办理转入手续未满一年的,不得转出。
(4)在转入省手续未办理完结前,我省保持考生的在籍状态。
(5)助学单位进行专业课程改革设置的衔接课程成绩,只能在本省使用,不予转出。
2.转入受理
教育部教育考试院转考平台下载考籍电子档案的时间为3月1日—31日和9月1日—30日。省考试局自考办将在此期间通过转考平台集中下载各省转入我省的考籍电子档案。考生在我省办理转入手续应遵循以下要求:
(1)考生持本人有效居民身份证、我省准考证、转出省准考证等材料,于每年的3月11日—31日和9月11日—30日(法定节假日除外)到省考试局自考办办理转入手续,并对转入的电子档案进行现场确认和签字,逾期将退回转出省。
(2)考生转入我省后,须按我省公布的专业考试计划参加考试。原合格课程与现考试课程的替换由我省按有关规定执行。
(3)转入我省的考生,必须在我省取得专科不少于5门、本科不少于4门的合格成绩,方可在我省申请办理毕业手续。
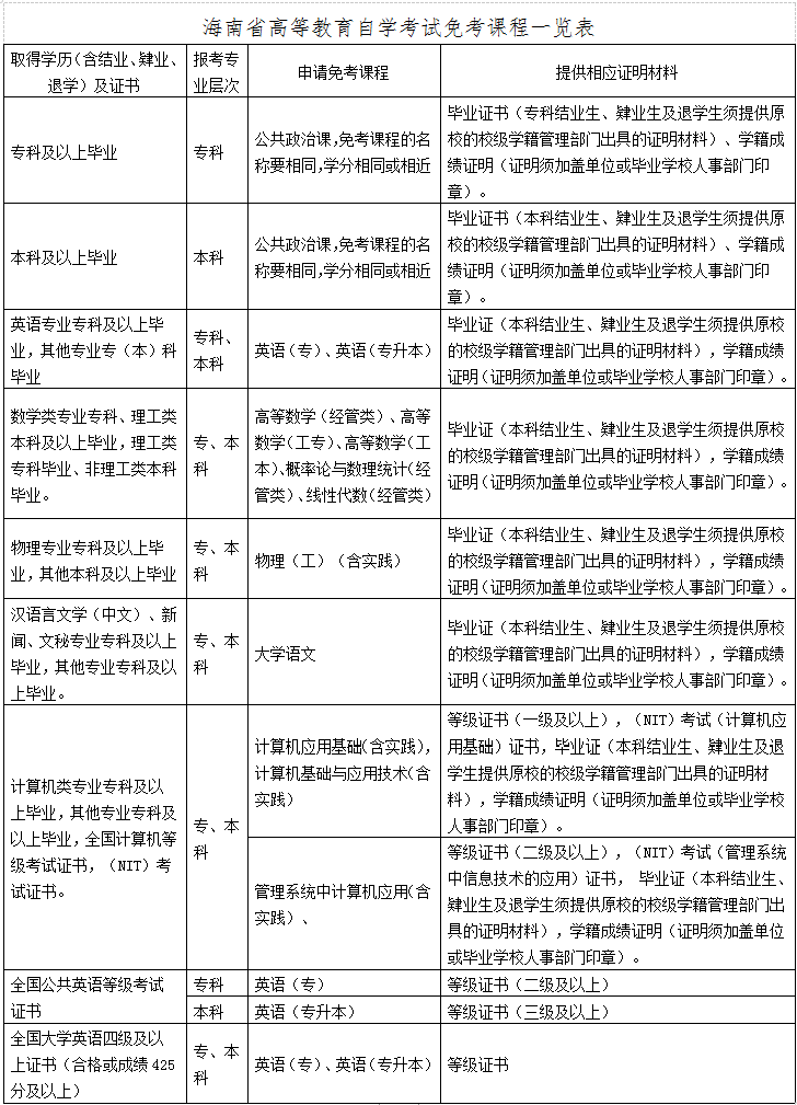
九、免考
国家承认学历的各类高等教育的毕业生、肄业生、退学生,报考自学考试,根据《海南省高等教育自学考试课程免考实施细则(2024)》有关规定,申请免考已学过并取得合格成绩的有关课程。
(一)申请时间:统考报考时,同时提交免考申请,具体时间详见海南省考试局官网当次的报考公告。
(二)申请办法:社会考生提交的材料由所在地教育局自考办受理;参加助学考生提交的免考材料,由主考院校负责受理。
(三)需提供证明材料原件和复印件(因课程类型不同而材料要求不同):(1)国家承认学历的毕业证书、等级证书、非学历证书,原所在学校课程成绩单、学籍表复印件(须加盖单位人事部门公章)、本人有效居民身份证、准考证等。(2)《海南省高等教育自学考试课程免考申请表》一式二份。
(四)审核程序:经由所在地教育局或主考院校核验、审核、签署意见并加盖印章后,报省考试局审核。对符合免考规定的考生,省考试局签署意见后,一份交由所在地教育局转交考生,一份连同签审后的相应证明材料复印件由省考试局自考办存档。
考生如已申请免考《英语(一)00012》《英语(二)00015》等原计划课程,不得再申请免考《英语(专)13124》《英语(专升本)13000》等现执行计划课程,考生可通过课程顶替完成新旧专业课程转换。
十、毕业申请
高等教育自学考试应考者在完成该专业计划所有课程考试合格,总学分达到毕业学分要求、且思想品德经鉴定符合要求后,可提出毕业申请,由省高等教育自学考试委员会办公室审核,对符合毕业条件的考生颁发毕业证书,主考学校在毕业证书上副署。
(一)申请毕业的考生应提交本人有效居民身份证原件和复印件,并按要求填写《毕业生登记表》一式两份,填写的内容要完整真实。申请本科毕业的考生还应提交专科或以上学历证书原件和复印件、《教育部学籍在线验证报告》和《教育部学历证书电子注册备案表》等材料,材料应真实有效,前置学历不符合毕业条件的不予受理,对材料不齐全或是弄虚作假的不予受理。对因前置学历问题不能通过毕业生电子注册的,后果自负。
(二)市县教育局(考试中心)自考办负责本区域考生毕业资格初审工作,对考生提交的材料原件,认真审查复核。审核人在身份证复印件和学历证书复印件上签名,原件退还考生,并在《毕业生登记表》内《市(县)审核人签名》一栏签名。
(三)主考学校负责本校助学班考生的毕业资格初审工作。对申请本科毕业的考生,主考学校负责对其前置学历的审核,前置学历不符合毕业条件的不予受理。
(四)申请毕业时间为上半年6月、下半年为12月,逾期不予受理。具体时间及要求请关注海南省考试局官网公告。
(五)自学考试毕业生在申请办理毕业证时,必须规范采集毕业生本人近期(一般为毕业前一年以内)的电子图像。因电子图像不符合要求造成毕业信息无法电子注册的,后果自负。毕业证书电子注册图像要求如下:
1.拍照要求
(1)图像应真实表达毕业生本人相貌。禁止对图像整体或局部进行镜像、旋转等变换操作。不得对人像特征(如伤疤、痣、发型等)进行技术处理。对焦准确、层次清晰、色彩真实、无明显畸变。除头像外,不得添加边框、文字、图案等其他内容。
(2)背景:应均匀无渐变,不得有阴影、其他人或物体。可选用浅蓝色(参考值RGB<100,197,255>)、白色(参考值RGB<255,255,255>)或浅灰色(参考值RGB<240,240,240>)。
(3)人物姿态与表情:坐姿端正,表情自然,双眼自然睁开并平视,耳朵对称,左右肩膀平衡,嘴唇自然闭合。
(4)眼镜:常戴眼镜者应佩戴眼镜,但不得戴有色(含隐形)眼镜,镜框不得遮挡眼睛,眼镜不能有反光。
(5)佩饰及遮挡物:不得使用头部覆盖物(宗教、医疗和文化需要时,不得遮挡脸部或造成阴影)。不得佩戴耳环、项链等饰品。头发不得遮挡眉毛、眼睛和耳朵。不宜化妆。
(6)衣着:应与背景色区分明显。避免复杂图案、条纹。
(7)照明光线均匀,脸部曝光均匀,无明显可见或不对称的高光、光斑,无红眼。
2.电子图像文件要求
(1)电子图像文件规格为宽480像素*高640像素,分辨率300dpi,24位真彩色。应符合JPEG标准,压缩品质系数不低于60,压缩后文件大小一般在20KB至40KB。图像文件以考生准考证号命名,文件扩展名应为JPG。
(2)人像在图像矩形框内水平居中,左右对称。头顶发际距上边沿50像素至110像素;眼睛所在位置距上边沿200像素至300像素;脸部宽度(两脸颊之间)180像素至300像素。
十一、毕业证书遗失
遗失毕业证书的,按有关规定一律不予补发,只办理相应的学历证明。考生须本人持身份证到省考试局自考办办理。
十二 、申请学位方法
高等教育自学考试本科毕业生,符合《中华人民共和国学位条例》《中华人民共和国学位条例暂行实施办法》和《国务院学位委员会关于授予高等教育本科毕业生学士学位暂行规定》等有关规定,由有学位授予权的主考学校授予相应的学科学位。考生报考前务必向主考学校咨询学位授予相关条件。
十三、社会助学
考生参加合法、科学的社会助学辅导,有利于提高自学质量和效果。考生参加社会助学,应先与主考院校了解有关助学情况,再根据本人需要,自愿自主选择正规的有办学资质且已在教育行政部门备案登记的社会助学机构参加助学。任何自学考试助学机构都不能自行发放与自学考试有关的各种合格证书、专业证书、毕业证书。
十四、温馨提示
高等教育自学考试是国家教育考试,考务考试管理规范严密,考生必须严格按照开考专业计划的课程参加考试,所选的专业计划课程全部及格后方可申请毕业。任何虚假广告、承诺包考包过、能买到“真试题、真答案”、承诺提前毕业等行为都属于欺诈行为,请不要轻信,以免上当受骗。
- 热门课程
- 报名咨询
- 历年试题
- 备考资料





