学历改变命运
24小时客服:4008135555/010-82335555
首页 > 自考毕业> 黑龙江自考毕业 > 黑龙江大学关于2024年下半年自考本科毕业论

黑龙江大学关于2024年下半年自考本科毕业论文答辩工作的通知

2024-09-23 16:32:13   文章来源: 黑龙江大学继续教育学院   字体:   打印
1元课

各位考生:

我校2024年下半年自学考试本科毕业论文答辩定于2024年9月28日在黑龙江大学3号楼进行,具体通知如下:

一、答辩资格

2024年下半年毕业论文答辩报名考生共有168人,其中:147人论文查重检测合格,正常参加答辩;21人查重检测不合格或未提交论文检测,若参加答辩,总成绩将减50分。

二、答辩安排

1.9月28日上午:8:10进入准备室;8:30开始按答辩顺序依次进入答辩室正式答辩。

答辩专业:法律(10232) 经济法(11675)。

1

2.9月28日下午:13:10进入准备室;13:30开始按答辩顺序依次进入答辩室正式答辩。

答辩专业:行政管理 (10304 )、汉语言文学(10196)、新闻学(10209)、

俄语(11676) 、人力资源管理(10222)、税收学(11667)、商务英语(11677 )。

2

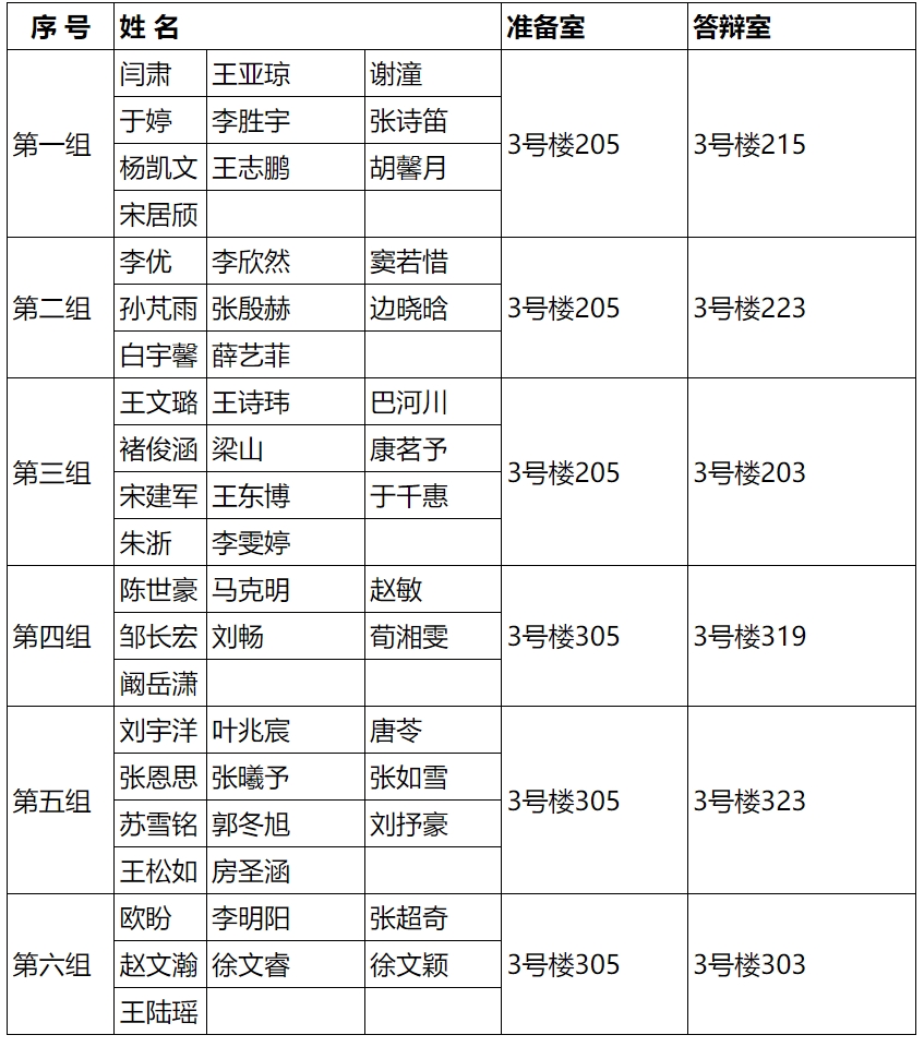
注:汉语言文学的分组名单、各专业的答辩顺序名单,考生在准备室查询。

三、考务办: 3号楼219

四、注意事项

1.答辩考生凭本人身份证在规定时间之前到达指定准备室,进行答辩前准备,否则不许答辩。

2.每位考生打印三份论文答辩稿(必须与上传论文系统的论文答辩稿内容一致,格式可修改),进入答辩室时交给答辩教师。

3.考生进入答辩准备室后,全程不得使用手机、不得交谈,听从工作人员安排。

4.考生须携带黑色碳素笔或钢笔填写《考生笔迹确认卡》,不按要求填写《考生笔迹确认卡》或未上交者,考试成绩无效。

5.参加答辩的考生对答辩组提出的修改意见做好记录,反馈给指导教师。

6.参加答辩的校外考生请从黑龙江大学C区南3门进入校园,答辩结束后直接从此门出校,请勿在校内逗留。

五、论文终稿提交

1.答辩结束后,考生根据答辩组的意见,在指导教师的指导下认真修改论文。

2.论文终稿封面信息必须填全,论文终稿(PDF版)必须以考生准考证号+考生姓名命名,上传维普毕业论文查重管理系统,指导教师审核,论文终稿上传截止时间10月9日。

3. 10月10日学校统一在维普系统进行查重和AI检测,论文终稿查重检测若超过30%、AI检测若超过40%或不在规定时间提交和上传,取消论文成绩。

相关资讯

关注添加

扫码加入备考交流群

与更多考生一起交流学习经验
备战考试,获取试题及资料

扫码下载APP

海量历年试题、备考资料
免费下载领取

扫码进入微信小程序

每日练题巩固、考前模拟实战
免费体验自考365海量试题

免费题库

新人有礼