2021年下半年青海高等教育自学考试考前温馨提示
2021年下半年高等教育自学考试将于10月16日至17日举行。为了保障各位考生顺利参加考试,省教育招生考试院提醒您注意如下事项:
考试时间
2021年10月16日-17日,上午 9:00—11:30,下午 14:30—17:00。
请各位考生提前熟悉考点位置,建议考生考前1小时到达考点,接受身体健康监测、身份核验、违禁物品检查等,确保按时参加考试。
备齐必备证件和疫情防控材料
除本人有效居民身份证、《准考证及考场座次通知单》外,请考生按本人参加考试课程数量准备好“一码一卡一书”和相应的“一报告”。请各位考生考前再次认真阅读《关于参加青海省2021年下半年自学考试考生打印准考证及新冠肺炎疫情防控要求的通告》,提前准备好每场考试提交材料(须本人签字),严格遵守考区考点疫情防控工作规定。
自觉遵守考场规则
考生要严格遵守考试纪律,自学服从监考员等考试工作人员管理,遵守考场纪律,不得以任何理由妨碍监考员等考试工作人员履行职责,不得扰乱考场及其他考试工作地点的秩序。
答题注意事项
请考生认真核对条形码上的课程名称、考场号、座位号、姓名,核对无误后将条形码横贴在每张答题卡的“条形码粘贴处”,粘贴时注意不能超出框外。考生必须按要求在答题卡指定位置认真抄写“考生笔迹确认卡”部分规定的文字。答题卡要保持清洁,不能折叠、污损、弄皱、弄破,以免影响正常扫描。凡漏填、错填、字迹不清或不按要求粘贴条形码,导致无法正常评卷的,责任由考生自负。
诚信参加考试
请各位考生履行承诺,诚信应考。如有考试违纪作弊行为,将根据《中华人民共和国刑法修正案(九)》《更高人民法院、更高人民检察院关于办理组织考试作弊等刑事案件适用法律若干问题的解释》和《国家教育考试违规处理办法》等法律法规予以严肃处理,违规事实将记入国家教育考试诚信档案;涉嫌违法犯罪的,移送公安机关处理。
更后,请考生密切关注考试期间的天气预报,谨防暴雨泥石流等极端天气,提前规划出行路线,做好出行准备。
衷心预祝各位考生取得好成绩!
附件:
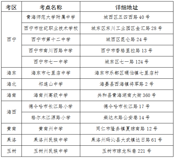
青海省2021年下半年自学考试考点信息
青海省高等教育自学考试考场规则
一、考生应诚信考试,遵规守纪。自觉服从监考员等考试工作人员管理,不得以任何理由妨碍监考员等考试工作人员履行职责,不得扰乱考场及其他考试工作地点的秩序,不得危害他人的身体健康和生命安全。
二、凭《准考证及考场座次通知单》、有效居民身份证及省自考办规定的其他材料,按规定时间和地点参加考试。开考15分钟后,不得进入考点参加当次课程考试。
三、应主动接受监考员等考试工作人员按规定进行的身份验证、身体健康监测和对随身物品等进行的必要检查。除省自考办规定的考试用品外,手机等其他任何物品不得带入考场。
四、入场后,对号入座,将有关证件放在桌上以便核验。领到答题卡和试卷后,应在指定位置和规定时间内准确、清楚地填涂姓名、准考证号、座位号等。凡漏填、错填或书写字迹不清的答卷,影响评卷结果的,责任由考生自负。考生应主动配合课程笔迹信息采集。
遇试卷、答题卡分发错误及试题字迹不清、重印、漏印或缺页等问题,应举手询问,在开考前报告监考员;开考后,再行报告、更换的,延误的考试时间不予延长。
五、开考信号发出后方可开始答题。
六、在规定的答题区域内按题号顺序答题,写在草稿纸上或非题号对应的答题区域的答案一律无效。不得用规定以外的笔和纸答题,不得在答卷上做任何标记。
七、在考场内须保持安静,不得吸烟,不得喧哗,不得交头接耳、左顾右盼、打手势、做暗号,不得夹带、旁窥、抄袭或有意让他人抄袭,不得传抄答案或交换试卷、答卷、草稿纸,不得传递文具、物品等,不得将试卷、答卷或草稿纸带出考场。如身体出现异常情况,应立即报告考试工作人员和监考员。
八、不得早于当科考试结束前30分钟交卷出场。交卷出场后不得再进场续考,也不得在考场附近逗留或交谈。
九、考试结束信号发出后,立即停笔并停止答题,在监考员依序收齐答卷、试卷、草稿纸后,根据监考员指令依次退出考场。
十、如不遵守考场规则,不服从考试工作人员管理,有违规行为的,按照《中华人民共和国教育法》《国家教育考试违规处理办法》确定的程序和规定严肃处理,并将记入国家教育考试诚信档案;涉嫌犯罪的,由考点或教育考试机构协助当地公安机关,依照《中华人民共和国刑法》《更高人民法院、更高人民检察院关于办理组织考试作弊等刑事案件适用法律若干问题的解释》等法律法规,移送司法机关追究法律责任。
青海省高等教育自学考试举报电话
- 热门课程
- 报名咨询
- 历年试题
- 笔记串讲
- 学习方法
- 应试技巧






