华南师范大学高等学历继续教育本科学士学位申报通知
根据《华南师范大学学士学位授予工作细则(修订)的通知》(华师[2021]144号)和省学位办有关通知精神,结合当前新冠肺炎疫情防控工作要求,为做好今年冬季华南师范大学经济与管理学院自学考试学士学位授予工作,有关事项通知如下:
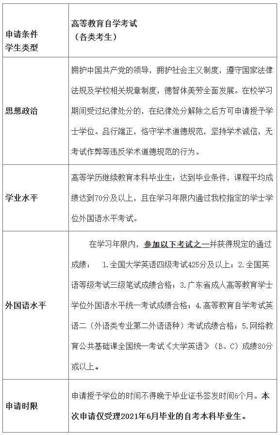
一、申请条件
二、申请程序
1.2021年10月30日至11月7日,符合学位申请条件的高等学历继续教育本科毕业生,按附件1指引登录《华南师范大学高等学历继续教育学士学位申报系统》填报相关资料。在线填写的申报资料将作为下一步审核、办理学位证书的唯一依据,请各位毕业生务必仔细阅读相关说明,准确无误填报各项内容。
2.提供学位外语成绩核查材料:全国大学英语四级、全国英语等级考试三级、网络教育公共基础课全国统一考试《大学英语》(B、C)成绩,须按申报系统提示上传相关的证书或者成绩单扫描件;广东省成人高等教育学士学位外国语水平统一考试、高等教育自学考试英语二(外语类专业第二外语语种)考试成绩则由上级部门提供数据。
3. 高等教育自学考试毕业生除填写基本申报资料外,还需完成以下事项:① 在学位申报系统中上传本科毕业证书及有效身份证扫描件、学位证书相片电子版(蓝底彩色,像素为180×240的JPG文件)。② 我办仅受理在广州华师本部就读及在我院申请论文的考生相关资料,恕不受理其他办学点考生个人办理学位的资料,符合条件的考生请在11月8日前将以下相关纸质材料快递寄至我院学院自考办(广州天河区华南师范大学国际文化学院B103室,王老师收,电话:020-85211317(注:因现阶段还处于疫情防控期、学校采用半封闭状态,快递需自取,为方便收件,请统一使用普通顺丰快递,勿使用同城速递和同城闪送,不便之处,敬请谅解!),办学点就读的考生请将资料提交各个办学点统一处理,非此类考生寄送的资料将不会受理,也不会给予回复。提交的资料包括: a)网上填写后打印的申请表一式一份;b)蓝底彩色大一寸正面免冠照两张(必须与上传电子相片一致,且须在每张纸质相片后面写上姓名),相片粘贴在申请表的“学位证书相片暂贴处”。
4.学院将于11月12日前,在成人学士学位申报系统中对学生申报资料进行初审,初审后将锁定网上申报资料不能进行修改。学生可在11月中旬登陆学位申报系统查看初审结果,如有异议,须于11月13日前向学院提出申诉,逾期视为自动放弃申诉权利。
三、各办学点及我院审核办理流程、时间安排
1、各合作办学点教务员工作流程:
①及时向已毕业学生传达本通知精神;
②各办学点在收取考生的各项材料时,(请务必向自考毕业学生说明:网上填写的信息与送交的纸质材料必须一致,否则申请无效)。对收到的材料核对无误后,在申请表加盖办学点公章,11月8日前,将接收到的自考本科毕业生递交的纸质材料交到我院继续教育办。
③11月12日前,学院教务员完成申请资料的初审工作。
2、11月30日前,学院学位评定分委员会须召开会议,对拟授予成人学士学位名单进行投票表决。
3、12月10日前,将对申请成人学士学位名单进行复核、汇总,并上报校学位评定委员会审批。
4、1月上旬,正式为学生办理成人学士学位证书。批准授予学士学位的毕业生,按学院通知要求领取学位证书。
四、注意事项
1、自考本科毕业生的学位申请资格由学位申报系统自动初步审核(个别自考学生需人工复核)。符合学位授予条件的毕业生需本人主动提出申请,按照要求在申报系统中填写个人信息,自考毕业生还须按要求上传相关申报材料。
2、我办仅受理在广州华师本部就读及在我院申请论文考生的相关资料,恕不受理其他办学点考生个人办理学位的资料。其他办学点考生由办学点统一办理,请考生与原报读办学点联系。
3、自考本科毕业生的学位申请资料(包括毕业情况、课程平均分、相片核对等)须由各办学点教务员统一按上述时间交来我院继续教育办公室。
- 历年试题
- 备考资料


