学历改变命运
24小时客服:4008135555/010-82335555
首页 > 自考报名> 湖南自考报名 > 湖南省2021年10月自学考试限制性专业报名点

湖南省2021年10月自学考试限制性专业报名点及报考时间通知

2021-08-20 09:20:27   文章来源: 湖南省教育考试院   字体:   打印
1元课

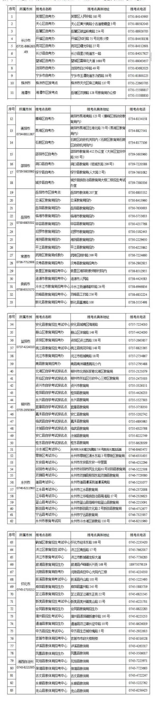
根据湖南省高等教育自学考试报名报考有关规定,护理、护理学、药学、中药学、公安管理学、等限制专业的考生必须在规定时间内到市州指定报名点进行注册报考。新生统一注册(入籍)时间:2021年8月23日至27日09:00至17:00。张家界市因受疫情影响,根据当地疫情防控的要求,2021年10月不受理本次新生现场报名入籍也不接受考生现场报考。建议考生报考时请慎重选择张家界市,以免疫情原因造成无法正常考试。

为更好地服务考生,便于考生就近报名,现将各市州安排的限制性专业的报名点、地址以及联系电话公告如:

湖南各市州安排的限制性专业的报名点、地址以及联系电话

相关推荐:2021年10月湖南自考报名报考公告

2021年自考报名有疑问、不知如何选择主考院校及专业,立即报考咨询 >>

新人有礼