学历改变命运
24小时客服:4008135555/010-82335555
首页 > 自考报名> 江西自考报名 > 江西省2022年自学考试有关事项问答

江西省2022年自学考试有关事项问答

2022-11-22 17:27:54   文章来源: 江西省教育考试院   字体:   打印
1元课

1.什么是高等教育自学考试?其任务是什么?

高等教育自学考试,简称“自学考试”,是1981年经国务院批准的一项国家考试,是对自学者进行以学历考试为主的高等教育国家考试,是个人自学、社会助学和国家考试相结合的高等教育形式,也是我国社会主义高等教育体系的重要组成部分。

自学考试的任务是通过国家考试促进广泛的个人自学和社会助学活动,推进在职专业教育和大学后继续教育,提高全民族的思想道德、科学文化素质,适应社会主义现代化建设的需要。

2.自学考试是一种什么性质的教育形式?

自学考试具有双重性质:既是一种国家教育考试制度,又是一种新的教育形式。作为国家教育考试制度,它由国家建立,由政府考试机构代表国家行使考试权,按照国家规定的目标和标准,面向全体自学考生实施严格的国家考试。其考试结果是国家承认的,所取得的毕业证书是国家承认的学历文凭。国家考试是这种教育形式的核心,个人自学、社会助学则是教育形式的具体体现。通过国家考试,个人自学、社会助学的成果得到检验和认定,并得到社会的认可。

3.自学考试的报名条件是什么?

凡属中华人民共和国公民,不受性别、年龄、民族、信仰和已受教育程度的限制,均可报名参加高等教育自学考试。

在中国定居并持有公安机关签发的《中华人民共和国外国人永久居留证》的外籍人士,可以申请报名。

报考对象有限定的专业请见问答4。

4. 参加公安、医学类自学考试本科专业报考有什么规定?

公安管理学专业本科段报考对象限定为公安(含铁路、交通、林业、民航公安)、武装警察中已取得国家承认学历的法学类、公安类专科毕业生。

护理学专业本科段报考对象限定为国家承认学历的对口专业专科毕业生。

中药学本科段报考对象限定为已取得卫生类职业资格的在职人员,具有中药士、药剂士及以上技术职务,或从事中药生产、经营等工作三年(含三年)以上的在职人员中的专科毕业生。

药学专业本科限定为具有医学类专科以上学历的在职人员或在校学生。

根据有关规定,对不符合以上专业条件的考生,需承担不被承认考试成绩的结果,不被受理毕业申请的后果,请谨慎报考。

5.自学考试报名、考试及成绩公布是什么时间?

江西省自学考试每年安排两次理论考试,即4月和10月。4月份考试报名时间为当年1月上旬,5月中下旬公布考试成绩;10月份考试报名时间为当年7月上旬,11月中下旬公布考试成绩。具体报名考试时间以江西省教育考试院当次发布的报考简章为准。

另外,下一年度的全年理论考试课程预安排,一般在每年的10月前后公布,考生可登录江西省教育考试院官网(http://www.jxeea.cn)查询。

6.自学考试考生报考流程是什么?

新考生报考流程:考生持本人二代居民身份证原件到县(市、区)教育考试中心(高校报名点)核验报考材料→刷身份证办理新生注册→生成准考证号24小时后,考生凭准考证号和姓名在网上选报课程→确认报考信息→网上缴费→查询报考信息。

老考生报名流程:网上报考课程→确认报考信息→网上缴费→查询报考信息。从未刷过身份证的老考生,需在新生注册期间需到报名点刷身份证激活准考证后,再到网上选报课程。

报名网址:江西省教育考试院官网(http://www.jxeea.cn)。考生进入自学考试网上报名入口,按照提示信息输入准考证号进行报名。输入报名信息时必须注意报名信息准确无误,报名成功确认后,则表示报名结束(可在网上查询报名结果)。

7.江西省自学考试报名点有哪些?

序号地市报名点名称联系电话报名点详细地址
1南昌市南昌县教育考试中心0791-85736855南昌县莲塘镇澄湖东路338号
2新建区教育考试中心0791-83753963新建区长堎镇子实路163号
3进贤县教育考试中心0791-85670886进贤县人民大道教体局2楼2214(进贤县初级二中隔壁)
4安义县招考办0791-83410303安义县龙津镇教育北路安义县职业技术学校内
5湾里管理局教育考试中心0791-83760119湾里招贤大道岭秀湖街1号便民服务中心负一楼(正大门下面)
6青山湖区教育考试中心0791-88610327南昌市南京东路1440号(青山湖区图书馆10楼)
7东湖区教育考试中心0791-86735017南昌市东湖区肖公庙78号
8西湖区教育考试中心0791-86782864南昌市西湖区朝阳洲南路225号桃花镇党群服务中心北楼
9青云谱区教育考试中心0791-85214202南昌市青云谱区京山新街93号3栋
10红谷滩区教育考试中心0791-83950313南昌市红谷滩区赣江北大道1516号
11江西师范大学0791-88506184南昌市北京西路437号(江西师范大学继续教育学院)
12南昌理工学院0791-82137288南昌市经济技术开发区英雄大道901号(南昌理工学院理工大厦432室)
13江西科技学院0791-88136259南昌市瑶湖高校园区紫阳大道115号(江西科技学院继续教育学院208室)
14南昌工学院0791-87713694南昌市红谷滩新区阁皂山大道998号
0791-87713634
15江西生物科技0791-85716441南昌市莲塘北大道1636号江西生物科技职业学院知行楼一楼继续教育处
职业学院
16九江市浔阳区教育考试中心0792-8217474九江市长虹大道66号
(浔阳区市民服务中心B222)
17濂溪区教育考试中心0792-8170581九江市濂溪区九莲南路399号濂溪区市民服务中心东附楼2楼濂溪区教育体育局内
18柴桑区高招办0792-6820625九江市柴桑区教育体育局高招办
0792-6821718
19彭泽县教育考试中心0792-7199258彭泽县山南新区府前大道教育局
(博吾学校旁)
20德安县教育体育局高招办0792-4332215德安县县政府大楼442办公室
21都昌县教育考试中心0792-5223789工业园教育体育局
22武宁县招考办0792-2788791武宁县教育体育局
23湖口县教育考试中心0792-6332221双钟镇学前路5号县教育体育局二楼
24九江市瑞昌市教育考试中心0792-4222329瑞昌市建设路4号教育局考试中心。
25共青城市教育0792-4357298共青城市教育体育局一楼101室
考试中心
26庐山市教体局0792-2669805庐山市教体局二楼高招办
高招办
27永修县高招办0792-3220545永修县教育体育局高招办
28修水县教育考试中心0792-7221653修水县便民服务中心四楼433室
29九江职业大学0792-8189295九江职业大学继续教育学院一楼服务大厅
30江西财经职业0792-8220111九江市青年路96号
学院江西财经职业学院培训中心301
31景德镇市乐平市招考办0798-6786610乐平市凤凰大道乐平市教育体育局内
32浮梁县招考办0798-2625307浮梁县浮红街15号浮梁县教育体育局内
33珠山区招考办0798-8222606景德镇市瓷都大道1335号二楼
34昌江区招考办0798-8333558景德镇市瓷都大道1335号三楼
35萍乡市安源区招考办0799-6661319安源区世纪广场安源大厦十四楼1401
36湘东区招考办0799-3448643湘东区泉湖垅教育局
37莲花县招考办0799-7221422莲花县琴亭镇永安北路146号(原莲花县城建局)
38上栗县招考办0799-3864615上栗县平安北路71号教育局
39芦溪县招考办0799-7555990芦溪县教育局
40经济技术开发区0799-6792037江西省萍乡市玉湖西路
招考办萍乡经济技术开发区教育体育局
41新余市渝水区招考办0790-6239726新余市城南团结东路188号渝水区教育体育局
42分宜县招考办0790-5882192新余市分宜县行政服务中心1006室
43江西工程学院0790-6350295新余市天工南大道1688号
江西工程学院天工校区
44鹰潭市月湖区教育考试中心0701-6250179鹰潭市月湖区经济大厦教体局930室
45贵溪市教育考试中心0701-3325470贵溪市(建设路)教体局301室
46余江区教育考试中心0701-5888730鹰潭市余江区经济大厦教体局351室
47赣州市章贡区教育考试中心0797-8350281赣州市大公路34号
48赣县区教育考试中心0797-4437200赣县区灌婴路行政服务中心15楼招考办
49南康区教育考试中心0797-6646932南康区益民路10号(南康区教育科技体育局四楼)
50信丰县教育考试中心0797-3339096信丰县嘉定镇府前路县政府B幢426
51大余县教育考试中心0797-8732362大余县南安镇建桂街城上路11号大余教育科技体育局办公楼一楼
52上犹县教育考试中心0797-8543160上犹县东山镇犹江大道文体中心教科体局403室教育考试中心(招考办)
53崇义县教育考试中心0797-3812441崇义县阳岭大道50号(崇义县教育科技体育局一楼教育考试中心)
54安远县教育考试中心0797-3729905安远县欣山镇濂江路科教大楼3楼
55龙南市教育考试中心0797-3559539龙南县龙翔大道中段教体局二楼211室
56赣州市定南县教育考试中心0797-4290145定南县文体中心五楼508室
57全南县教育考试中心0797-2631202全南县城厢镇含江路9号教科体局二楼
58宁都县教育考试中心0797-6832998宁都县梅江镇环西南路55号(教育科技体育局四楼教育考试中心)
59于都县教育考试中心0797-6335363于都县贡江镇红军大道689号教育科技体育局三楼303室
60兴国县教育考试中心0797-5322365兴国县平川大道200号教科体局2栋办公楼2楼教育考试中心
61会昌县教育考试中心0797-5628977会昌县文武坝镇红旗大道316号
62寻乌县教育考试中心0797-2842197寻乌县长宁镇中山路118号
63石城县教育考试中心0797-5700653石城县琴江镇西华北路152号教科体局二楼教育考试中心
64瑞金市教育考试中心0797-2509986瑞金市象湖镇华塘路6号
65江西理工大学0797-8312113赣州市章贡区红旗大道86号信息楼S210室
66赣州师范高等0797-8363278赣州市蓉江新区开发区路35号
专科学校
67宜春市袁州区招考办0795-7028790袁州区政府袁州大厦东楼802室
68丰城市教育考试0795-6609213丰城市新城区府佑路666号(教体局党群服务中心一楼大厅)
中心6609212
69靖安县招考办0795-4662638靖安县双溪潦河北路8号(靖安县教体局)
70万载县招考办0795-8821184万载县康乐街道阳乐大道3号
(万载县教体局)
71铜鼓县招考办0795—8724680铜鼓县定江西路行政服务大楼1116室
72宜丰县教育考试中心0795-2751086宜丰县新昌中大道100号
73樟树市招考办0795-7160709樟树市药都南大道27号樟树市教体局
74高安市招考办0795-5294379高安市瑞阳东区教体局232室
75上高县招考办0795-2509317上高县镜山大道11号上高县教体局
76奉新县教育考试中心0795-4626314奉新县城南烟草公司六楼教育考试中心
77宜春职业技术学院0795-3204676宜春市锦绣大道996号
78宜春幼儿师范高等专科学校0795-3205788宜春市袁州区锦绣大道1699号
79上饶市信州区教育考试中心0793-8201915信州区滨江西路18号
80德兴市教育考试中心0793-7588882德兴市滨河大道教体局一楼
81广信区招考办0793-8451498广信区信美路5号教体局
82广丰区招考办0793-2623091广丰区永丰街道裕丰大道慧丰路11号
83玉山县招考办0793-2561516玉山县冰溪镇博士大道1015号
84铅山县招考办0793-7963836铅山县河口镇鹅湖大道238号
85横峰县招考办0793-5780394横峰县解放东路133号
教体局二楼招生办
86弋阳县招考办0793-5900167弋阳县方志敏大道中路63号
87上饶市余干县招考办0793-3396090余干县玉亭镇世纪大道161号
88鄱阳县招考办0793-6217231鄱阳县商业大道教体局二楼
89万年县招考办0793-3889116万年县建业大街教体局高招办313室
90婺源县招考办0793-7416313婺源县蚺城街道源头路教体局一楼
91吉安市吉州区教育考试中心0796-8263503吉州区古南大道16号
吉州区教育服务中心4楼
92青原区教育考试中心0796-8186232青原区教育体育局(正气路88号)
93吉安县教育考试中心0796-8442412吉安县白云路17号
94吉水县教育考试中心0796-8680368吉水县文化中路189号
(吉水县教育体育局四楼402室)
95峡江县教育考试中心0796-7187907峡江县水边镇玉峡大道59号
(峡江县教育体育局招办)
96新干县教育考试中心0796-2602715新干县金川镇环城南路18号
(新干县教体局二楼)
97永丰县教育考试中心0796-7123818永丰县恩江镇恩江大道北路39号
(永丰县教育体育局二楼)
98泰和县教育考试中心0796-8638408泰和县澄江镇白凤大道225号
(泰和县教育体育局)
99遂川县教育考试中心0796-6322448遂川县泉江镇文献街罗汉寺43号
(遂川县教育体育局三楼)
100万安县教育考试中心0796-5701386万安县五丰镇商务写字楼2119室
101安福县教育考试中心0796-7622013安福县平都镇教场路(安福县教育体育局二楼)
102永新县教育考试中心0796-7730460永新县禾川镇湘赣大道412号教体局
103井冈山市教育考试中心0796-7163693井冈山市教育体育局四楼
104抚州市临川区教育考试中心0794-8420735临川区上顿渡镇广场西路教育服务中心
105东乡区教育考试中心0794-4233423东乡区恒安西路266号
106南城县招考办0794-7254955南城县盱江大道551号
107黎川县教育考试中心0794-7503090黎川县日峰镇小北门50号
108南丰县教育考试中心0794-3318108南丰县子固北路128号
109崇仁县教育考试中心0794-6324847崇仁县县府西路16号
110宜黄县教育考试中心0794-7607708宜黄县文中路1号
111乐安县教育考试中心0794-6590737乐安县迎宾北大道乐安县教育体育局
112金溪县教育考试中心0794-5269838金溪县城仲鲁路3号
113资溪县教育考试中心0794-5792640资溪县鹤城镇二小路15号
114广昌县教育考试中心0794-3618619广昌县旴江镇解放南路68号

8.自学考试课程报名收费标准是怎样的?

4月、10月全国统一考试课程:考生报考每一门课程费用为40元。选报了课程的新考生准考证费为每人15元,与课程报考费一并在网上缴纳。

5月、11月实践考核课程:实践环节考核费用含报名、指导、考核费用等。根据专业课程不同,收费标准为:实践课程50元-150元/科,本科毕业论文答辩(含毕业设计)400元/人,专科毕业论文答辩(含毕业考核)200元/人。费用在报名时由各专业主考院校收取。

9.自学考试是否可以同时报考两个或两个以上专业?

自学考试实行课程管理模式,一人一证(专科、本科通用),考生可用一个准考证报考不同专业的所有课程。考生如果要申请同一层次(专科层次或本科层次)的第二个专业毕业,需在该准考证申请了一个专业毕业后,再申请新的准考证,并确保新准考证至少报考一门理论课程。如申请不同层次的两个专业毕业,可使用同一个准考证号。

10.自学考试本科专业和专科专业报考对象有什么区别?

普通高中毕业生,以及中专、技校、职高毕业生或具备高中的文化知识水平者,可以报考自学考试专科专业。

获得国民教育系列专科学历者后,可以报考自学考试本科专业。

尚未取得专科学历者,可以同时报考自学考试专科、本科专业。自学考试本科毕业前须持具有学历教育资格的高等学校、高等教育自学考试机构颁发的专科(或以上)学历证书,才能申请自学考试本科毕业。

11.参加自学考试时凭什么证件入场?可带什么文具?

考试时,考生可凭本人二代居民身份证及《高等教育自学考试考试通知单》进入考场参加考试。《高等教育自学考试考试通知单》由考生凭姓名、准考证号于考前一周登录江西教育考试院网站自行打印。

考生可携带2B铅笔、书写黑色字迹的钢笔、圆珠笔或签字笔、直尺、圆规、三角板、橡皮等文具(其他科目有特殊规定的除外)入场考试。严禁携带各种通信工具(如手机、寻呼机及其他无线接收、传送设备等)、电子存储记忆录放设备以及涂改液、修正带等物品进入考场。允许使用计算器的考试课程,也不得携带有程序储存功能的计算器。

12.什么是自学考试主考学校?怎么联系主考学校?

自学考试主考学校由各省考试委员会(以下简称省考委)遴选出的专业师资力量较强的全日制普通高等学校担任。主考学校在自学考试工作上接受省考委的领导,参与制订专业考试计划和课程考试大纲,参与命题和评卷,负责有关实践性环节课程和毕业答辩的考核,并办理省考委交办的其他有关工作。考生如需了解详细情况,请查看以下《江西省自学考试主考学校主考专业一览表》。

2022年江西省自学考试主考学校主考专业一览表

13.什么是自学考试考试计划?考生选择专业的依据是什么?

自学考试考试计划,又称自学考试专业考试计划,是由考试机构,依据国家有关法规的授权,组织相关高校的专家,按照人才培养的要求和高校相同(或相近)专业的综合水平制定的。

自学考试考试计划一般包括培养目标、学历层次(专科、本科)、课程设置与学分、考核方式说明(笔试、非笔试、实践性环节以及其他)、课程说明等。本科专业的考试计划还会有专科毕业生接考本专业的具体规定。一些开考年份较久的专业,因为有课程设置的调整,因此还会有新旧考试计划的衔接方案等。

考试计划对考生非常重要,它是考生了解所考专业的唯一的、权威的依据,也是考生能否毕业的依据。考生可通过江西省教育考试院官网及时了解相关计划信息。

一般情况下,选择专业以兴趣爱好为根本,以就业为导向。已就业的考生,建议最好将学历的提高与本职工作挂钩,这样更有针对性,会达到更好的学习效果。

14.近期自学考试专业的考试计划会进行调整吗?

根据教育部颁布的《高等教育自学考试开考专业清单(2021年)》和《高等教育自学考试专业基本规范(2021年)》中,专业和课程结构发生较大变化。我省将对已开考专业及其考试计划进行相应调整,调整的方案将另行公布。同时,将按照新的全国统考课程目录及新的专业基本规范的有关要求,制定我省专业课程考试安排表。截止到2022年12月,所有专业仍按照现行专业考试计划办理毕业。自2023年起,所有考生均按照新的专业基本规范制定的考试计划进行报考、参加理论考试、申请课程抵免、参加实践环节考核及申请毕业。

15.自学考试新旧计划(或新旧课程)是怎样衔接(或对接)的?

自学考试的专业和考试计划中的课程设置不会一成不变。根据专业发展情况,按照教育部考试中心的要求,会对专业进行调整,一般是指专业停考或调整专业中的课程设置。

停考的专业一般会转为其他相近专业进行对接,未毕业的考生可继续按照其对接的专业考试计划参加考试,直至符合毕业条件申请毕业。

课程设置被调整的专业,会将被调整前的课程与调整后的课程进行衔接,这也称作“自学考试考试计划调整”。调整前的专业的考试计划被称为“旧计划”,调整后的为“新计划”。新计划里,会以新的课程替代原有课程。已在旧计划中取得部分课程合格成绩,还未毕业的考生,应按照其专业的“新旧考试计划的衔接(或对接)”的规定,将其在原专业中已合格的课程,对接到相应的新计划中的课程,并按照新计划要求继续参加考试,直至符合毕业条件申请毕业。

16. 江西省自学考试开考新旧专业名称及代码对照表。


江西省自学考试开考新旧专业名称及代码对照表


17.自学考试是否实行学分制管理?

自学考试每门课程有学分,但不是完全实行学分制管理。考生申请毕业,主要以符合考试计划规定的课程为准。

18.自学考试准考证号忘记了怎么办?

查询准考证号的方法:一是登录江西省教育考试院官网(http://www.jxeea.cn),在自学考试栏目下点击“自学考试网上报名”→“忘记准考证号”,通过身份证号和姓名找回准考证号;二是报考期间考生携带本人身份证到首次注册准考证的县区报名点或设在高校的报名点查询。

打印准考证:从2020年起,不再发放原卡片式纸质准考证。考生办理转考、实践课程报考或毕业申请时,如需准考证,可登录自学考试网上报名平台自行打印电子准考证,原准考证也可继续使用。

19.考生的基本信息错误,如何办理修改?

考生的信息更改主要是指姓名和身份证号码的更改,每年5月或11月由本人携带身份证和准考证复印件、户口所在地派出所出具的户籍证明、在江西省教育考试院官网下载并填写的《自学考试考生信息更正申请表》,向所属县级教育考试中心提出申请并采集信息,县级教育考试中心审核汇总后上报设区教育考试中心(教育考试院)进行审核,最后由江西省教育考试院审定后统一进行更正处理。

20.自学考试违规行为的认定与处理是怎样的?

根据《国家教育考试违规处理办法》(教育部33号令)第二章违规行为的认定与处理:

第五条 考生不遵守考场纪律,不服从考试工作人员的安排与要求,有下列行为之一的,应当认定为考试违纪:(一)携带规定以外的物品进入考场或者未放在指定位置的;(二)未在规定的座位参加考试的;(三)考试开始信号发出前答题或者考试结束信号发出后继续答题的;(四)在考试过程中旁窥、交头接耳、互打暗号或者手势的;(五)在考场或者教育考试机构禁止的范围内,喧哗、吸烟或者实施其他影响考场秩序的行为的;(六)未经考试工作人员同意在考试过程中擅自离开考场的;(七)将试卷、答卷(含答题卡、答题纸等,下同)、草稿纸等考试用纸带出考场的;(八)用规定以外的笔或者纸答题或者在试卷规定以外的地方书写姓名、考号或者以其他方式在答卷上标记信息的;(九)其他违反考场规则但尚未构成作弊的行为。

第六条 考生违背考试公平、公正原则,在考试过程中有下列行为之一的,应当认定为考试作弊:(一)携带与考试内容相关的材料或者存储有与考试内容相关资料的电子设备参加考试的;(二)抄袭或者协助他人抄袭试题答案或者与考试内容相关的资料的;(三)抢夺、窃取他人试卷、答卷或者胁迫他人为自己抄袭提供方便的;(四)携带具有发送或者接收信息功能的设备的;(五)由他人冒名代替参加考试的;(六)故意销毁试卷、答卷或者考试材料的;(七)在答卷上填写与本人身份不符的姓名、考号等信息的;(八)传、接物品或者交换试卷、答卷、草稿纸的;(九)其他以不正当手段获得或者试图获得试题答案、考试成绩的行为。

第七条 教育考试机构、考试工作人员在考试过程中或者在考试结束后发现下列行为之一的,应当认定相关的考生实施了考试作弊行为:(一)通过伪造证件、证明、档案及其他材料获得考试资格、加分资格和考试成绩的;(二)评卷过程中被认定为答案雷同的;(三)考场纪律混乱、考试秩序失控,出现大面积考试作弊现象的;(四)考试工作人员协助实施作弊行为,事后查实的;(五)其他应认定为作弊的行为。

第八条 考生及其他人员应当自觉维护考试秩序,服从考试工作人员的管理,不得有下列扰乱考试秩序的行为:(一)故意扰乱考点、考场、评卷场所等考试工作场所秩序;(二)拒绝、妨碍考试工作人员履行管理职责;(三)威胁、侮辱、诽谤、诬陷或者以其他方式侵害考试工作人员、其他考生合法权益的行为;(四)故意损坏考场设施设备;(五)其他扰乱考试管理秩序的行为。

第九条 考生有第五条所列考试违纪行为之一的,取消该科目的考试成绩。考生有第六条、第七条所列考试作弊行为之一的,其所报名参加考试的各阶段、各科成绩无效;参加高等教育自学考试的,当次考试各科成绩无效。有下列情形之一的,可以视情节轻重,同时给予暂停参加该项考试1至3年的处理;情节特别严重的,可以同时给予暂停参加各种国家教育考试1至3年的处理:(一)组织团伙作弊的;(二)向考场外发送、传递试题信息的;(三)使用相关设备接收信息实施作弊的;(四)伪造、变造身份证、准考证及其他证明材料,由他人代替或者代替考生参加考试的。

参加高等教育自学考试的考生有前款严重作弊行为的,也可以给予延迟毕业时间1至3年的处理,延迟期间考试成绩无效。

第十条 考生有第八条所列行为之一的,应当终止其继续参加本科目考试,其当次报名参加考试的各科成绩无效;考生及其他人员的行为违反《中华人民共和国治安管理处罚法》的,由公安机关进行处理;构成犯罪的,由司法机关依法追究刑事责任。

第十一条 考生以作弊行为获得的考试成绩并由此取得相应的学位证书、学历证书及其他学业证书、资格资质证书或者入学资格的,由证书颁发机关宣布证书无效,责令收回证书或者予以没收;已经被录取或者入学的,由录取学校取消录取资格或者其学籍。

第十二条 在校学生、在职教师有下列情形之一的,教育考试机构应当通报其所在学校,由学校根据有关规定严肃处理,直至开除学籍或者予以解聘:(一)代替考生或者由他人代替参加考试的;(二)组织团伙作弊的;(三)为作弊组织者提供试题信息、答案及相应设备等参与团伙作弊行为的。

21.考生对成绩有疑问,如何申请核查?

凡在江西省参加自学考试的考生,若对本人考试成绩有疑问,均可在每次考试成绩公布后3个工作日内凭身份证和准考证向所在设区市教育考试中心(教育考试院)提出书面申请,填写查分申请表,办理核查手续,并按规定缴纳相关手续费。核查原则是查有无漏评和分数漏登或统计错误。

22.江西省自学考试课程免考规定有哪些?免考申报流程?

一、课程免考相关政策

(一)课程免考有关基本概念

1.免考对象:国家承认学历的各类国民教育系列高等院校毕业生(含肄业生和退学生)以及高等教育自学考试毕业生(含在考生),或持有省部级(含教育部考试中心)组织颁发的相关非学历教育证书者,报考我省高等教育自学考试的,可按本规定申请免考。

2.高等教育自学考试课程分为理论课程(思想政治理论课、公共基础课、专业基础课、专业课)和实践性环节考核课程。其中高等教育自学考试思想政治理论课包括03706思想道德修养与法律基础、03707毛泽东思想、邓小平理论和“三个代表”重要思想概论、03708中国近现代史纲要、03709马克思主义基本原理概论等。

高等教育自学考试公共基础课包括:00020高等数学(一)、00022高等数学(工专)、00023高等数学(工本)、00012英语(一)、00015英语(二)、07732普通物理学、00420物理(工)(含实践00421)、04183概率论与数理统计(经管类)、04184线性代数(经管类)、02198线性代数、02010概率论与数理统计(一)、02197概率论与数理统计(二)、02199复变函数与积分变换、00018计算机应用基础(含实践00019)、00051管理系统中计算机应用(含实践00052)、04729大学语文、00024普通逻辑、00341公文写作与处理等。

3.“名称和要求相同的课程”,是指名称一致、学分相当(学分等于或高于被免试课程),并在专业培养目标中地位作用及要求掌握的程度一致的理论课程;“学过并取得合格成绩的课程”是指学过并取得合格成绩的考试课程,考查课、选修课、附修课、非学历教育的培训、进修课程及实践性环节考核课程不在此列。

4.符合免考条件,办理免考的课程,其相应的实践性环节考核课程同时免考。

5.各专业免考课程原则上不能超过全部课程的50%。

6.所有考生必须本人提出申请,不允许代办。新考生不能办理课程免考申请;所有考生必须通过国家统一考试理论课程1科及以上成绩合格,方可申请。

(二)课程免考规定及说明

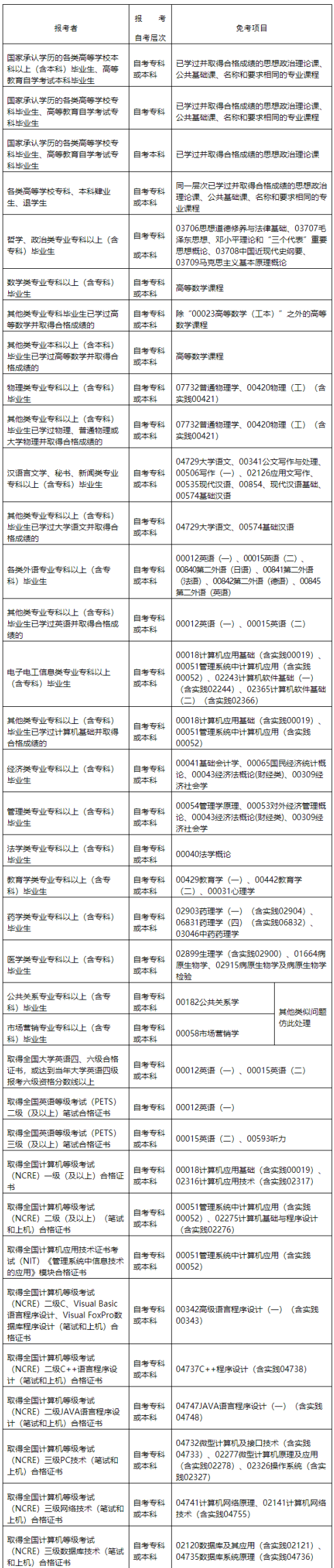
1.课程免考规定(详见下表)

江西自考课程免考规定


另:现执行期中的高等教育自学考试课程合格成绩可在不同专业使用;我省自学考试毕业生继续报考我省自学考试本、专科专业,课程代码和名称相同的课程不需办理免考,可直接使用。

2.课程免考说明

一是可以免考,且不需要办理免考手续的课程

(1)已通过原自考专科、本科中公共政治课程的可以直接替代现自考执行期中的思想政治理论课程,并且在网上能查询到合格成绩的;

(2)已通过自考专科、本科,取得合格成绩的,只要课程代码相同、名称相同的课程,在自考任何专业中都可以免考,并且在网上能查询到合格成绩的。

二是凭自考合格证原件、复印件或自考毕业证原件、复印件、毕业生登记表等办理免考手续的课程

(1)已通过原自考专科、本科的公共政治课程,可替代现自考执行期中的思想政治理论课程,但在网上查询不到合格成绩的;

(2)已通过自考专科、本科,取得合格成绩,只要课程代码相同、名称相同的课程,在自考任何专业中都可以免考,但在网上查询不到成绩的。

三是凭毕业证原件、复印件、教育部学历证书电子备案注册表原件办理免考手续的课程

(1)国家承认的其他各类学历教育,取得公共政治课程(思想政治理论课程)成绩,免考自考现执行期中的思想政治理论课程的;

(2)国家承认各类学历教育,专业名称与我省自学考试某门课程名称一致的;

(3)哲学、政治类专业专科以上(含专科),免考03706思想道德修养与法律基础、12656毛泽东思想和中国特色社会主义理论体系概论、03708中国近现代史纲要、03709马克思主义基本原理概论课程;

(4)数学类专业专科以上(含专科),免考高等数学课程[00020高等数学(一)、00022高等数学(工专)、00023高等数学(工本)、04183概率论与数理统计(经管类)、04184线性代数(经管类)、02198线性代数、02010概率论与数理统计(一)、02197概率论与数理统计(二)、02199复变函数与积分变换];

(5)物理类专业专科以上(含专科),免考07732普通物理学、00420物理(工)(含实践00421);

(6)汉语言文学、秘书、新闻类专业专科以上(含专科),免考04729大学语文、00341公文写作与处理;

(7)英语专业专科以上(含专科),免考00012英语(一)、00015英语(二)、00845第二外语(英语);

日语专业专科以上(含专科),免考00840第二外语(日语);

法语专业专科以上(含专科),免考00841第二外语(法语);

德语专业专科以上(含专科),免考00842第二外语(德语);

(8)电子电工信息类专业专科以上(含专科),免考00018计算机应用基础(含实践00019)、00051管理系统中计算机应用(含实践00052)。

四是凭毕业证原件、复印件、教育部学历证书电子备案注册表原件和学籍表复印件(学籍表中满足课程名称相同,成绩合格)并加盖学校教务处公章办理免考手续的

国家承认的其他各类学历教育,取得公共基础课程、专业课程成绩的,免考相同层次自考专业中名称和要求相同的公共基础课程、专业课程的;

五是凭毕业证原件、复印件、教育部学历证书电子备案注册表原件和学籍表复印件(学籍表中满足课程名称相同,成绩合格、学分或学时相当)并加盖学校教务处公章办理免考手续的

(1)除数学类专业外,其他专业专科,取得高等数学合格成绩,免考高等数学课程[04183概率论与数理统计(经管类)、04184线性代数(经管类)、02198线性代数、02010概率论与数理统计(一)、02197概率论与数理统计(二)、02199复变函数与积分变换;

(2)除物理类专业外,其他专业专科,取得物理、普通物理或大学物理合格成绩,免考00420物理(工)(含实践00421);

(3)汉语言文学、秘书、新闻类专业专科,免考00506写作(一)、02126应用文写作、00535现代汉语、00854现代汉语基础、00574基础汉语;

(4)除汉语言文学、秘书、新闻类专业外,其他专业专科,取得大学语文合格成绩,免考04729大学语文、00574基础汉语;

(5)各类外语专业专科,免考本专业语种名称以外的外语课程;

(6)除各类外语专业外,其他专业专科,取得英语合格成绩,免考00012英语(一)、00015英语(二);

(7)电子电工信息类专业专科,免考02243计算机软件基础(一)(含实践02244)、02365计算机软件基础(二)(含实践02366);

(8)除电子电工信息类专业外,其他专业专科,取得计算机基础合格成绩,免考00018计算机应用基础(含实践00019)、00051管理系统中计算机应用(含实践00052);

(9)经济类专业专科,免考00041基础会计学、00065国民经济统计概论、00065国民经济统计概论、00043经济法概论(财经类)、00309经济社会学;

(10)管理类专业专科,免考00054管理学原理、00053对外经济管理概论、00043经济法概论(财经类)、00309经济社会学;

(11)法学类专业专科,免考00040法学概论;

(12)教育学类专业专科,免考00429教育学(一)、00442教育学(二)、00031心理学;

(13)药学类专业专科,免考02903药理学(一)(含实践02904)、06831药理学(四)(含实践06832)、03046中药药理学;

(14)医学类专业专科,免考02899生理学(含实践02900)、01664病原生物学、02915病原生物学及病原生物学检验。

六是各类高等学校专、本科肄业生(退学生),取得公共政治课程(思想政治理论课程)、公共基础课程、专业课程成绩的,免考同一层次名称和要求相同的公共政治课程(思想政治理论课程)、公共基础课程、专业课程,凭肄业证(退学证)原件、复印件、学籍表复印件(加盖学校教务处公章)办理免考手续;

七是证书免考规定按《关于印发〈江西省高等教育自学考试免考课程试行规定〉的通知》要求执行。

二、免考申报流程

1.免考申报流程分为初审、复审和终审。每年申报2次。

2.由考生本人向县(市、区)报名点(含设在高校的报名点)提交材料进行初审,初审单位认真审核考生的申报材料,对符合条件、材料齐全的考生材料进行汇总、盖章后,报送设区市教育考试中心(教育考试院)进行复审;对不符合条件及材料不全的考生,初审单位及时告知考生。

3.各设区市教育考试中心(教育考试院)组织复审,在规定时间内将合格材料进行汇总,并上传数据到工作平台。对未通过复审的考生情况,复审单位及时通知初审单位,由初审单位及时通知考生。

4.终审一般在每年的5月和11月,由复审单位将汇总的免考课程材料,统一上报江西省教育考试院进行集中审核。审核结果由江西省教育考试院在官网公布网址为http://www.jxeea.cn;考生可凭准考证登录官网,点击“自学考试”栏,选择“自学考试成绩查询”,点击“江西省自学考试所有成绩查询”进行查询。

5.其他详细信息,考生可登录江西省教育考试院官网“自学考试”栏目查看最新的课程免考通知。

23.什么是自学考试的省际转考,如何办理手续?

1.自学考试的省际转考就是考生从江西省转到外省或从外省转到江西省继续参加自学考试。

2.办理省际转考的考生,应提供以下材料:1.身份证原件、复印件;2.二省的准考证原件、复印件;3.个人申请(需注明由哪个省转哪个省及本人联系方式)。在规定时间内,将以上材料上传到工作邮箱zkc@jxeea.cn或携带以上材料到江西省教育考试院自学考试处进行现场办理。

3.办理转入转出时间:转出上半年为2月28日-3月4日(工作日),下半年为8月25-31日(工作日);转入上半年为3月14-21日(工作日);下半年9月13-20日(工作日)。

24.自学考试成绩有效期是多久?十多年前的自学考试成绩有效吗?

江西省自学考试成绩没有规定有效期。目前考生在江西省教育考试院官网上查询到的自学考试成绩或本人持有的2005年之前的单科成绩合格证明原件,其自学考试成绩均有效。

但是,考过的课程不可能永远有效。因为考试计划会按照教育部考试中心或省高招委的要求进行调整,也可能停考。如果考生的考试课程是在调整前考的,考试计划多次变更,已无法体现对接关系,则意味着无法使用。如果想继续报考课程,可以到考生注册考点重新刷第二代身份证激活准考证号后,再在网上选报所需课程进行考试。

25.什么是自学考试实践性环节考核?实践性环节考核课程的报考条件是什么?

实践性环节考核是为了实现高等教育自学考试专业规格要求和课程考试目标,对应考者进行基本技能及运用所学知识分析和解决实际问题能力的考核。实践性环节考核一般有:实验、实习、课程报告、课程设计、毕业论文(设计)和其他专门技能等。

凡高等教育自学考试专业计划中列出的实践性环节考核的课程,考生均应按规定要求,报名参加主考学校组织的实践考核。报考条件如下:

实践技能考核课程:新生注册后首次报考理论课程的考生不得同时报考该专业的实践课程;该课程如有对应理论考试,需通过该课程理论考试且成绩合格方可报名实践技能考核。

本科毕业论文(设计):申请本科毕业论文(设计)的撰写与答辩必须按专业计划通过所有考试课程(含实践技能考核课程)且成绩合格、修满学分方可报名。

26.实践性环节考核课程是什么时候报名考试?

实践性环节考核课程(含毕业论文、毕业设计的答辩)的报名工作由各主考学校组织与实施,考生可根据专业找到对应的主考学校,登录主考学校继续教育学院官网或电话咨询实践环节考核课程的报考安排。

报名时间:上半年6月下旬报名,11月考核;下半年12月下旬报名,次年5月考核

报名流程:考生登录江西省教育考试院官网打印理论考试成绩单→按报考专业选择主考学校→考生本人持打印的电子准考证、身份证及成绩单到主考学校继教院报名→缴纳报名费。

27.考生如何在网上查询本人是否达到毕业要求?

考生可登录江西省教育考试院官网(http://www.jxeea.cn/),进入自学考试专栏,点击“自学考试所有成绩查询”,输入准考证号和姓名后,将显示该考生所有成绩,在屏幕右侧选择毕业专业后,系统会自动显示是否能达到毕业要求。

28.考生如何办理毕业申报?

(1)达到毕业条件的考生到所属县(市、区)招考办(教育考试中心)和设在高校的报名点办理申报手续。为了确保毕业证信息的准确性,申报时先到报名点刷新二代身份证,并进行现场采集电子照片。

(2)电子照片基本要求。一是采集考生本人近期(一般为毕业前一年以内)正面免冠彩色电子照,蓝色背景为佳,照片中显示考生头部和肩的上部,不允许戴帽子、头巾、发带、墨镜;二是电子照片文件规格为宽480像素*高640像素,分辨率300dpi,24位真彩色。应符合JPEG标准,压缩品质系数不低于60,压缩后文件大小一般在20KB至40KB。文件扩展名应为JPG;三是图像应真实表达毕业生本人相貌,禁止对图像整体或局部进行镜像、旋转等变换操作。不得对人像特征(如伤疤、痣、发型等)进行技术处理;四是图像应对焦准确、层次清晰、色彩真实、无明显畸变;五是除头像外,不得添加边框、文字、图案等其他内容。

(3)缴纳毕业审查及毕业证工本费50元/人

(4)考生不能同时申报办理专科、本科毕业。申报本科学历毕业的考生,必须在取得具有学历教育资格的高等学校、高等教育自学考试机构颁发的专科(或以上)学历证书才能申报;除提供其专科、本科第一学历原件及复印件外,还必须提供以下两个证明材料之一:由中国高等教育学生信息网(http://www.chsi.com.cn)出示的“教育部学历证书电子注册备案表”或由学历认证机构出示的“中国高等教育学历认证报告”。

(5)其他详细信息,考生可在每年的6月初、12月初登录江西教育考试院官网,进入“自学考试”栏目查看最新的毕业审查通知。

29.考生领取毕业证后多久才能在全国学信网查询?

在每次办理完毕业审核后,省考试院将按教育部考试中心发布的有关规定及时报送信息、进行电子注册、数据备案等工作。一般在办理完毕业审核3个月之后,在全国学信网进行查询,具体挂网由教育部考试中心负责。

30.自学考试相关证明如何办理?

一、 网上办理

办理方式:登录江西教育考试智慧服务平台,进入网址https://one.jxeea.cn/,考生本人注册相关信息,选择所需证明办理。网上平台支持2012年(含2012年)后的毕业生,补办《高等教育自学考试毕业生学历证明书》;支持2012年(含2012年)后的毕业生,补办《自学考试毕业生登记表》;支持2000年(含2000年)后首次注册准考证号的考生,补办《自学考试成绩证明》。

如出现平台不能正常办理或其他年份的考生如需以上证明材料,可按人工办理方式。

二、人工办理

(一)补办证明需携带的材料

1.补办学历证明书。考生如遗失毕业证,可以申请补办《高等教育自学考试毕业生学历证明书。需考生本人凭《毕业生登记表》复印件或“教育部学历证书电子注册备案表”、身份证复印件以及一张2寸蓝底免冠彩照办理。为确保材料安全,只提供现场办理和EMS邮件办理。

2.补办《高等教育自学考试毕业生登记表》。考生如遗失《自学考试毕业生登记表》,可申请补办。需考生本人凭身份证复印件、毕业证复印件或“教育部学历证书电子注册备案表”办理。

3.开具自学考试成绩证明。考生开具自学考试成绩证明,需考生本人凭准考证、身份证复印件办理。

(二)办理方式

1.现场办理。考生本人可携带相关材料到省教育考试院自考处直接办理。如需请人代办,代办人必须携带身份证原件和复印件以及委托人的委托书,委托书内容为委托事项内容、委托人姓名、身份证号、手机号以及代办人姓名、身份证号、手机号、代办人签名。

2.邮箱邮件办理。因疫情原因不能现场办理的考生,由本人将相关材料扫描或拍照上传到工作邮箱zkc@jxeea.cn或寄邮件办理(避免邮件丢失,请使用EMS)。收件人:江西省教育考试院自学考试处,地址:江西省南昌市红角洲赣江南大道2888号,电话:0791-86765521。

邮箱邮件办理的考生需增加个人申请,申请内容为说明办理事项、联系方式(有效手机号)、注明详细收件地址。证明材料办理后,将按申请上的收件地址快递给考生本人,快递费用由申请人自付。

31.如何办理自学考试本科学位?

考生在完成所有本科课程后,如需办理学位证书的,应在申请办理自考毕业证书前,向主考院校和省学位办进行咨询。

32.自学考试毕业人员的待遇怎样?

高等教育自学考试专科(基础科)或本科毕业证书获得者,在职人员由所在单位或其上级主管部门本着用其所学、发挥所长的原则,根据工作需要,调整他们的工作;非在职人员(包括农民)由省、自治区、直辖市劳动人事部门根据需要,在编制和增人指标范围内有计划地择优录用或聘用。

高等教育自学考试毕业证书获得者的工资待遇:非在职人员录用后,与普通高等学校同类毕业生相同;在职人员的工资待遇低于普通高等学校同类毕业生的,从获得毕业证书之日起,按普通高等学校同类毕业生工资标准执行。

新人有礼