必看!2023年10月江西自考考试地点安排及考场查询指南!
10月28日-29日开考的2023年10月江西自考考试,每天有两场考试,分别在上午9点-11点半,下午2点半-5点,每场考试时长150分钟,点击这里查看具体每场考试科目安排。
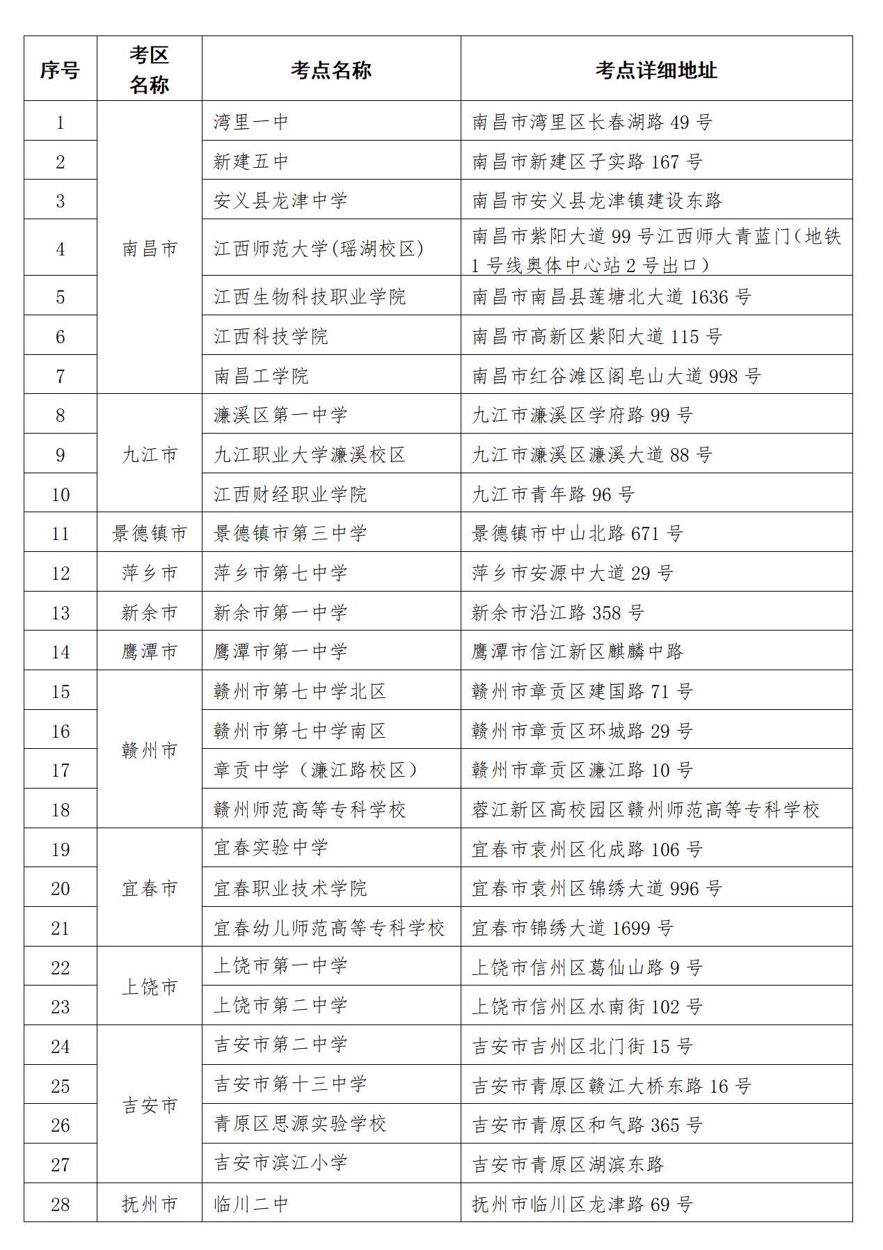
那么,2023年10月江西自考考点有哪些?
江西省自学考试共有11个考区,分别是南昌市考区、九江市考区、景德镇市考区、萍乡市考区、新余市考区、鹰潭市考区、赣州市考区、宜春市考区、上饶市考区、吉安市考区、抚州市考区,11个考区范围内共有28个考场,考场一般是省内院校、中学,根据江西自考考生在报考时选择的考区,并结合报考科目和报考人数信息,系统随机将考生分配在考生报考考区的考场或者距离较近的考场,江西自考考区、考场名单如下:
(以上考场信息仅供参考,具体信息以江西省教育考试院发布的通知为准)
2023年10月江西自考考点考场怎么查?
考生登录江西省教育考试院——自学考试栏目(点击咨询网站入口>>),在页面左侧选择“自学考试考试通知单打印”,在屏幕显示的考试通知单信息中可以看到该科目具体的考点地址、考场座位号等信息。
2023年10月江西自考考试温馨提示
由于部分学校存在一校多址的情况,所以考生必须仔细核对考试具体地址,而不是直接使用学校名字通过各种电子地图查找和导航考点,考生如果无法确认考试地点的具体地址,可以在考前提前向考点所在区自考办电话咨询确认。
每个考期考生最多可以报考4门课程,而这4门课程的考试地点不一定一致,可能会出现上午和下午报考科目的考试地点不在同一个学校的情况,考生在考试之前须提前查询考场地址,规划好路线,检查是否携带有效身份证件、纸质版考试通知单以及考试必备的文具用品。
同时,考生应关注考试当天的天气情况以及当地交管局发布的交通管制信息,了解实时路况,避免因极端天气、堵车、绕行路段导致的迟到。
- 热门课程
- 报名咨询
- 历年试题
- 备考资料





