学历改变命运
24小时客服:4008135555/010-82335555
首页 > 自考毕业> 四川自考毕业 > [四川]成都师范学院2022年上半年学士学位申

[四川]成都师范学院2022年上半年学士学位申请工作的通知

2022-05-12 09:49:21   文章来源: 成都师范学院继续教育学院   字体:   打印
1元课

各位同学:

2022年上半年成都师范学院成人学士学位工作即将开始,现收取同学们的申报材料(电子及纸质材料均须提交,只交其中一样属无效申请)。

一、申报对象及基本要求

1、申报对象:2020年6月后毕业的(小学教育、学前教育、工程造价、汉语言文学、电子科学与技术、汽车服务工程、英语、体育教育专业授成都师范学院的学位证书,成都师范学院艺术教育学士学位授位请等学校通知。工商管理、会计学、旅游管理专业授四川师范大学的学位证书)自考本科毕业生及成教本科毕业生。

注明:在川师授位的同学材料要交到成都师范学院。

2、基本要求:

(一)参加学位外语考试的时间范围为取得学籍或考籍起,至申请学位前。考试语种为英语。根据四川省学位办第[2014]10号文件《四川省人民政府学位委员会关于印发〈四川省普通高等学校关于授予成人高等教育本科毕业生学士学位实施办法〉的通知》新规定,认可下列五种外语考试成绩:

1. 参加省学位办组织的四川省成教本科毕业生申请学士学位外国语水平考试(以下简称学位外语考试)且成绩合格者;

2.申请成师的学位证书须参加成师举办的学位外语考试且成绩合格者;申请川师的学位证书须参加川师举办的学位外语考试且成绩合格者;

3.省内全日制普通高等院校本、专科在校生参加高等教育自学考试本科阶段学习,在取得本科考籍或学籍后,以全日制普通高等院校在校生身份参加全国大学英语四、六级考试,成绩达到425分及以上者;

4. 参加全国英语等级考试(PETS),取得三级或三级以上笔试合格证者;

5.参加高等教育自学考试课程“英语二(课程代码00015)”考试60分及以上。

(二)本科毕业生均应在获得本科毕业证书后两年内提出申请,未通过者不再补授学士学位;

(三)成人本科毕业生,其专业教学计划规定的考试课程总平均成绩不低于75分。自考本科毕业生,其专业教学计划规定的考试课程总平均成绩不低于65分;(计算总平均成绩的课程不含体育课、毕业论文或毕业设计以及其他毕业实践环节)。

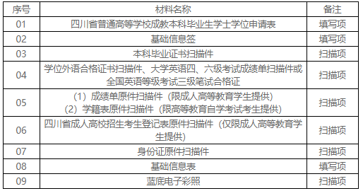
二、学位申报电子数据材料内容及填写要求

学位申报电子数据材料内容及填写要求


要求:

1. 《四川省普通高等学校成教本科毕业生学士学位申请表》及《基础信息签》的填写方法及要求详见附件1-6,填写者应在电脑上按要求进行填写并和列表中要求的其他扫描内容一起打包并在5月17前发送到指定邮箱jjy66054321@126.com中;

2. 《四川省成人高校招生考生登记表》应从学籍档案中提取,由档案管理部门开启档案,在扫描和复印后重新封存;

3.须扫描的内容请均扫描成彩色照片,以jpg格式保存并打包发送;

4.未完整提供上述材料,导致无法核对《四川省普通高等学校成教本科毕业生学士学位申请表》中各项信息,由此造成的所有问题,责任由申请人自行承担;

5.加压方式统一为WinRAR,如申请人自行使用其他软件制作压缩包,由此带来的无法解压或解压错误等问题,责任由申请人自负;

6.电子照片要与递交的蓝底照片一致,格式为jpg文件,照片需小于500 KB,电子照片以本人身份证号码命名,与要求的其他文件一起打包发送到指定邮箱

7.材料齐备后新建文件夹并将所有材料纳入其中,制成压缩包,文件夹和压缩包均要用自己的“姓名+(专业名称)+身份证号”命名,例如“张雨(汉语言文学)513121######025679”。

三、学位申报纸质材料内容及提交要求

学位申报纸质材料内容及提交要求

要求:

1.毕业证书应按1:1的比例用A4纸复印,只复印内页,无须复印封面;

2.学位外语合格证书复印件或全国大学英语四、六级考试成绩单应按1:1的比例用A4纸复印,只复印内页,无须复印封面。全国大学英语四、六级考试成绩单原件及复印件(四/六级成绩单)复印件上需写明“该生参加全国大学英语四、六级考试时为全日制普通高等院校本(专)科学生”,并加盖考点学校教务处的公章,公章盖印位置应压住前述文字之一部分);

3.成绩单或学籍表应按1:1的比例用A4纸复印;

4.学历证书电子注册备案表应按附件08的要求下载打印,尺寸为A4纸大小,在线打印或缩印无效;

5.身份证应按1:1的比例用A4纸复印,前后两面均须复印;

6.《承诺书》应下载附件07,按要求用A4纸打印,时间为填写当天的日期。签名应为申请人亲笔手书,打印无效;

7.《知情同意确认书》应下载附件10,然后按要求签署并用为A4纸打印,时间填写当日的日期;

8.3张1寸近期蓝底背胶(不干胶)照片须按附件07要求制作《照片收纳袋》并将照片装入其中。纸质照片须与已提交的电子照片一致,不得用其它照片替代。照片背后要写上申请人姓名及出生年月。未提交照片(电子+纸质)者将视为放弃申报。(照片洗印操作步骤参见附件09);

9.上述所有纸质材料及照片准备完成后请寄“四川省成都市海科路东段99号成都师范学院史老师收,电话:028-66054321”。由于疫情防控期间,须确保收取快递的准确和安全,请务必在5月16日前用顺丰快递寄出。

四、申报数据收取时间安排

(一)申报时间

5月11日-5月17日上午9;30-11:15,下午2:30-4:30

(二)申报地点

成都师范学院继续教育学院(艺术楼103室)史老师

(三)期间发现有问题的,我方将通过申请人预留的联系方式及“成人学位申请群”联系当事人进行处理;

(四)最终名单待定,5月20日17:00后请关注学位群的通知。(1065930979、386697383、280198188)

五、咨询方式

符合本次申报条件的同学须加入成师成人学位申请QQ群,1065930979、386697383、280198188群号。

 附件:

1.基础信息签和学士学位申请表

2.专业代码

3.成教主干课程一览表

4.基础信息登记表

5.成教学位申报表填写样本

6.自考学位申报表填写样本

7.承诺书、照片收纳袋

8.如何申请《教育部学历证书电子注册备案表》中文版

9.如何洗印背胶(不干胶)照片

10.关于成教自考学生学士学位证发放的要求及说明

关注添加

扫码加入备考交流群

与更多考生一起交流学习经验
备战考试,获取试题及资料

扫码下载APP

海量历年试题、备考资料
免费下载领取

扫码进入微信小程序

每日练题巩固、考前模拟实战
免费体验自考365海量试题

免费题库

新人有礼