天津大学自考疫情防控期间学士学位申报(补报)工作安排的通知
高自考学位申报工作入口(5月9日上午9:00至下午4:00)
http://gzkxwsq.tju.edu.cn。
2022年上半年高自考毕业生学士学位申请工作已于2022年3月按计划如期进行,考虑到个别考生受新冠肺炎疫情影响没能按时进行学位申报,结合我校实际情况,现就疫情防控期间天津大学高等教育自学考试学位申报(补报)工作安排如下:
2021年12月份已办理毕业证书的高自考本科毕业生,请于2022年5月9日上午9:00至下午4:00在网上补报学士学位申请,登陆网站:天津大学远程与继续教育学院(http://sdce.tju.edu.cn/),填写注意事项详见《关于天津大学高等教育自学考试本科毕业生申请学士学位的通知》。关于学位申报工作提醒考生注意事项:
一、外语考试类型
1.参加天津市教委统一组织的成人本科学士学位外语水平考试或天津市教委认可的相应级别要求的外国语课程考试且成绩合格(仅限广东省)的考生可以直接进行网上申请。
2. 以下三类考生请于2022年5月8号前按要求发邮件至指定邮箱,待学院审核后,再进行网上申报。
(1) 参加全国英语等级考试(PETS)三级及以上等级的笔试且成绩合格的考生,将“全国英语等级考试成绩通知单”拍照或扫描,注明性别、PETS报考省份及申请学位专业名称,发送到邮箱yuanjiaozikao@sina.com;
(2) 参加全国大学英语四级考试(CET)成绩425 分及以上的考生,将“大学英语四级考试成绩报告单”拍照或扫描,注明性别及申请学位专业名称,发送到邮箱yuanjiaozikao@sina.com;
(3) 参加全国大学英语六级考试(CET)成绩425 分及以上的考生,将“大学英语六级考试成绩报告单”拍照或扫描,注明性别及申请学位专业名称,发送到邮箱yuanjiaozikao@sina.com。
二、申请学位提交材料
1.《申请表》一份,A4纸正反面打印,沿左侧装订,“成绩登录人”签字;
2.《天津市高等教育自学考试毕业生审核登记表》复印件一份(A4纸正反面复印);
3.毕业证书复印件一份(A4纸正反面复印)或《教育部学历证书电子注册备案表》(学信网查询)复印件一份;
4.身份证复印件一份(A4纸正反面复印),注明“与原件一致”并签名(见样表);
5.外语材料:
(1)参加学位外语考试的考生,交学位“外语考试合格证书”(仅限2008年以前)复印件一份(A4纸);
(2)参加全国英语等级考试(PETS)三级及以上等级的笔试且成绩合格的考生,交“全国英语等级考试成绩通知单”复印件一份(A4纸);
(3)参加全国大学英语四级考试(CET)成绩425分及以上的考生,交“大学英语四级考试成绩报告单”复印件一份(A4纸);
(4)参加全国大学英语六级考试(CET)成绩425分及以上的考生,交“大学英语六级考试成绩报告单”复印件一份(A4纸);
6.统一采集的蓝色背景近期免冠证件照4张(一寸、二寸彩照各2张,必须与上传电子版照片一致),照片背面应写上姓名、专业、身份证号,其中1张一寸的照片贴在《申请表》上,1张一寸和2张二寸的照片上交。
三、提交纸质材料的方式、时间、地点
上述纸质材料全部采取邮寄方式提交,考生不需到现场办理。为保证学位申报工作进展顺利,考生请采用“顺丰”邮寄。接收邮件时间:2022年5月11日。
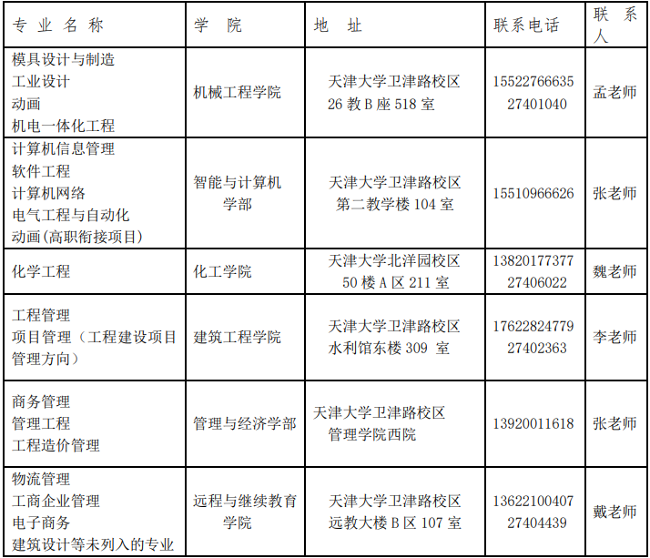
具体收件地址、联系人、电话等信息详见下表,请考生按照申请学位专业选取地址进行邮寄。
天津大学高自考学位申请材料邮寄信息表
- 历年试题
- 备考资料


